|公司简介|
|联系我们|
 
 一.概述:
      ·IT202B为脉冲调制解调专用芯片,八脚双列直插封装,
     工作电源3-5V,具有集成度高,功耗小静态电流约为1mA,
     抗可见光干扰能力强等特点,外围只需加少许接口器件。
   ·具有内部整形电路及数字滤波功能。
    ·具有检测距离远的特点。


 二.逻辑状态:
    (1)OP1有信号输出高;OP2无信号输出高。
    (2)OP1无信号输出高;OP2有信号输出高。
   (3)OP1有信号输出高;OP2有信号输出高。
    (4)OP1无信号输出低;OP2无信号输出低。


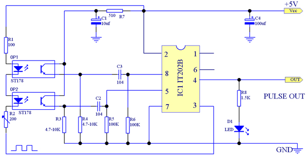
 三.典型电路说明:
   ·图中R1、R2可根据检测的物体和距离来调整。
   ·单光束光电传感器ST178为我司产品,亦可选用我司的其他型号光电传感器。
    ·也可只使用一路输入,但输入端下拉电阻R5、R6必须接入。

   ·R3、R4阻值越小,抗外界光干扰性能越好,但灵敏度会降低,此时可调整R1、R2的阻值
    来达到使用的检测距离。

PDF资料下载,请点击电路图

    
   版权所有:福建省南平市旭光电子科技有限公司
     地址:福建省南平市马坑支路42号  邮编: 353000
    TEL:0599-8628394 8625261 8638090 FAX:0599-8613626 E-mail:ST288A@163.com